2019书法学本科专业人才培养方案
Undergraduate Program for Specialty calligraphy
(专业代码:130405T)
一、培养目标与毕业要求
(一)培养目标 本专业服务国家及区域改革发展与新时代书法专业人才建设,立足山东、侧重鲁西、辐射中原、 面向全国,培养有理想有信念,有正确的人生观,具有高尚的职业道德和专业意识;能够适应社会 对书法发展需要,系统掌握书法学科的基础知识、技能和理论;具有较强审美判断能力、综合性书 法实践能力以及创新性艺术思维与当代书法艺术观念;能够从事书法美育、书法教育、书法创作、 书法资源保护与研发等方面工作,具有书法艺术综合应用能力,能够服务社会的书法应用型人才。
培养目标 1(职业素养):教育实践中政治思想坚定,职业道德高尚,贯彻党的教育方针,热爱书法事业,深刻理解书法艺术意义,具有坚定的信念和情怀。
培养目标 2(职业能力):能综合运用书法学科知识和教学技能实现有效的书法活动;能引领 和组织团队进行集体活动,善于开发与利用资源。培养具备坚实的科学文化和艺术理论素养,具有 丰厚的中国传统文化滋养和卓越的前沿创新能力。
培养目标 3(职业发展):具有问题意识、批判性思维和沟通能力,紧跟本专业及相关学科的 国内外发展动态,形成反思能力和教科研能力,实现专业发展。
培养目标 4(职业成就 1):能结合本学科教学实践问题组织区域教研,能够整合书法知识和美 育理念,富有创意地组织、策划校内外艺术实践活动,促进社区艺术活动开展、发挥辐射引领作用。 培养目标 5(职业成就 2):培养能够从事书法美育、书法资源保护与研发、服务社区乡村文化 建设、书法传播与交流等方面工作,具有书法艺术综合应用能力,能够服务社会的书法应用型人才。
(二)毕业要求
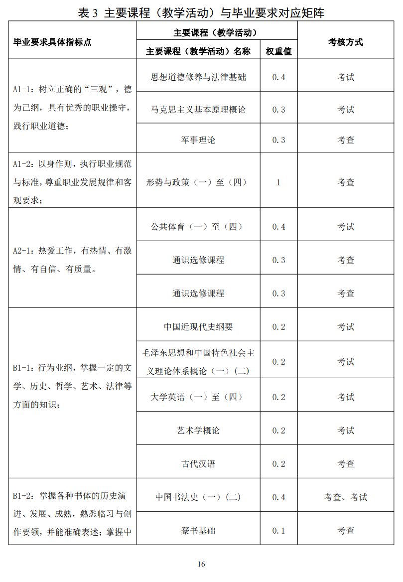
1. 职业道德(A) A1. 职业规范 A1-1:树立正确的“三观”,德为己纲,具有优秀的职业操守,践行职业道德;
A1-2:以身作则,执行职业规范与标准,尊重职业发展规律和客观要求。
A2. 职业情怀
A2-1:热爱工作,有热情、有激情、有自信、有质量。
2. 学会教学(B)
B1. 知识整合
B1-1:行为业纲,掌握一定的文学、历史、哲学、艺术、法律等方面的知识;
B1-2:掌握各种书体的历史演进、发展、成熟,熟悉临习与创作要领,并能准确表述;掌握中 国古代书法的历史发展变迁、古代书法理论的产生与应用、艺术本质、艺术原理、艺术精神等理论 知识。
B2. 技术融合
B2-1:基础理论与专业知识融会贯通,灵活地综合应用于书法作品创作中,能独立分析和解决 书法专业领域较简单的实际问题;
B2-2:能单独完成所修方向的整套创作方案的制订和实施工作,具有一定的书法创作能力、实 际动手技能以及其他综合能力。
B3. 实践能力
B3-1:掌握进行实践活动的思维方法,能开展科学研究和科技开发工作,具备一定的实践思维 和探索能力;
B3-2:实践过程中培养健康、高尚的审美意识,不断提高发现美、鉴赏美的能力,从而激发实 践的质量。
3. 学会发展(C) C1. 自主学习
C1-1:主动学习专业先进的知识,及时掌握专业领域前沿动态发展情况;
C1-2:准确定位,主动融合前沿问题,扩展学习视野。
C2. 国际视野
C2-1:及时了解国际学术发展动态,准确解析问题;
C2-2:注重相关知识领域的发展,拓宽视野,准确借鉴。
C3. 反思研究
C3-1:能够阶段性总结专业发展利弊,根据职业特点和社会发展调控发展方向;
C3-2:能够研究专业特点和发展类型,适时做到新旧转换。
C4. 交流合作
C4-1:广泛开展专业交流,接收先进科学的专业理念,虚心接纳发展建议;
C4-2:多角度开展合作,注意国际交流应结合本区域发展特点,关注核心技术合作事项。
4. 服务创新(D)
D1. 服务社会
D1-1:运用个人知识开展地域性服务项目,应社会需求开展服务活动;
D1-2:以传播正能量、正确知识为己任,以最好的质量回报社会。
D2.创新发展
D2-1:继承传统、尊重传统、拓展传统、转换传统,立足传统基础上以创新为目标,全面开展 符合社会发展需求的专业创新活动;
D2-2:尊重专业发展规律,制定创新发展方向,不唯利、不盲从、不投机、不低效。

二、修业年限、计划总学时、学分及授予学位
本专业标准学制为四年,学校实行学分制下的弹性学制,允许学生在 3~6 年内修满学分。计划 总学时为 2574 学时,总学分为 160 学分。学生修完规定课程,修满规定学分,准予毕业。符合学位 授予条件者,经校学位委员会审核通过,可授予艺术学学士学位。
三、主干学科与主要课程
主干学科:书法学、艺术学
主要课程:篆书基础、楷书基础、隶书基础、行草书技法、篆刻技法、正书创作、行草书创作、 篆刻创作、中国书法史、古代书论、艺术概论、碑帖学导论、艺术美学、古文字学、中国篆刻史、 书法美学、文化遗产保护学、书画鉴定与收藏、中国美术简史、外国美术简史等。
四、主要实践性教学环节(含主要专业实验)
本专业主要实践性教学环节包括:书法主题展览、文物考察、专业实习、毕业论文、毕业创作、 第二课堂、社会实践等。
五、课程的学时、学分及学期安排(见表 2)












六、主要课程(教学活动)与毕业要求对应矩阵(见表 3)




七、专业课程设置(见表 4)


八、各类课程的学时、学分统计(见表 5)

九、其他说明
1.本专业本科生必须修满通识教育课程中的必修课程 38 学分和选修课程 6 学分,总计 44 学分。
2.本专业本科生在自然科学、创新创业教育两个通识教育选修课模块中,每个模块至少选修 2 学 分,总学分为 6 学分。
3.本专业本科生必须修满专业教育必修课程,总计 61 学分的专业教育必修课程。
4.本专业本科生在专业教育选修课程中,需从专业提高方向、专业应用方向两个方向的课程组中 任选一个课程组修读,需修满 17 学分;在专业任选课程中必修满 4 学分,总计 21 学分。
5. 实践教学为本专业本科生必修课程,需修满实践教学必修内容 32 学分。其中实践教学选修内 容 3 学分,实践教学总计 35 学分即可。

(审核 史秀娜)

