Skip to content
聊城大学美术与设计学院
菜单
美院首页
学院概况
学院简介
专业介绍
机构设置
学院领导
美院影像
校友风采
教学工作
研究生教育
本科教学
专业认证
科研创作
服务社会
对外交流
科学研究
学科建设
师资队伍
在职教师
书法学
设计学
美术学
荣修教师
调离教师
外聘教师
学生工作
思想政治教育
就业创业
共青团工作
心理健康
社区管理
资助服务
奖助学金
制度文件
学生党建
学子风采
实践活动
重要通知
公示公告
下载专区
学风建设
评奖推优
党建工作
艺心向党
党建活动
理论学习
学科平台
研究生培养
聊大主页
首页
»
教学工作
»
专业认证
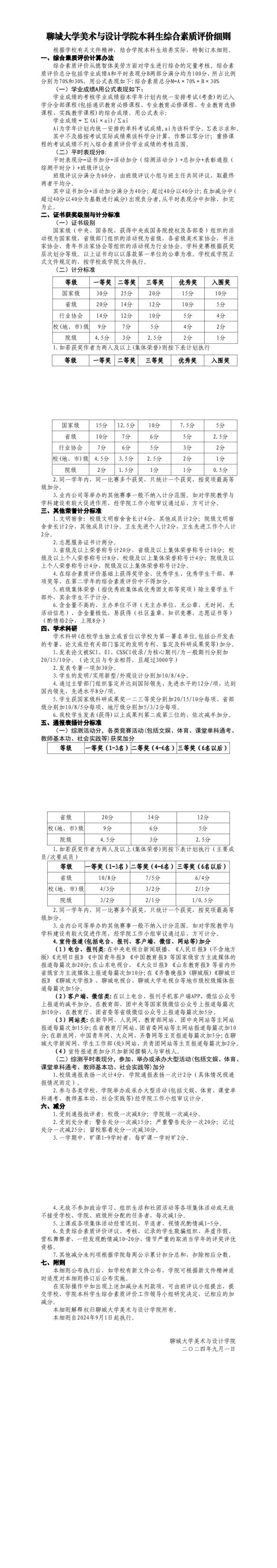
» 聊城大学美术与设计学院本科生综合素质评价细则
聊城大学美术与设计学院本科生综合素质评价细则
作者:
陈诺
来源:
美术与设计学院
发布时间:
2024-09-03
阅读次数:
Copyright © 2023
聊城大学美术与设计学院
All Rights Reserved 电话: 0635-8238537